• Общие
  • Цвет
  • Каталог
НАСТРОЙКИ РЕШЕНИЯ
Настройки цветовой схемы
Цветовая схема
Общие настройки
Вид главной страницы
Скрыть баннер на внутренних страницах
Расположение телефона
Расположение корзины
Тип меню
Использовать широкое меню
Расположение главного меню
Меню каталога
Использовать широкую шапку
Включить кнопку наверх
Использовать адаптивность
Параметры каталога
Вид списка разделов в каталоге товаров
Вид списка товаров в каталоге товаров по умолчанию
Эффект просмотра изображения в карточке товара
Вид карточки товара
Узкая карточка товара
Отображать сокращенные характеристики в карточке
Вид карточки услуги
Вид списка категорий каталога услуг по умолчанию
Вид списка услуг по умолчанию

Ульянова, 9:

+7(4832) 51-88-74, +7(4832) 301-711

Пн-Пт: 10:00 — 19:00, Сб: 10:00 — 18:00

Вс: выходной

Советская, 107:

+7(930) 820-17-11

Пн-Пт: 10:00 — 19:00

Сб-Вс: выходной

Меню

Каталог Каталог Компания Компания Контакты Контакты Перечень радиодеталей Перечень радиодеталей

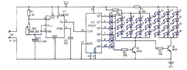
Конструктор NE555 CD4017 "Полицейская мигалка"

Напряжение питания — DC 9-12V.
Элементы питания в комплект не входят и приобретаются отдельно!
В конструктор входят детали, для установки которых требуется пайка.
Ваш отзыв был отправлен!
ФИО *
Отзыв *